
Авторы: Радецкий А.М., Горшкова В.П., Кругликова Л.Н.
Просвещение, 2006
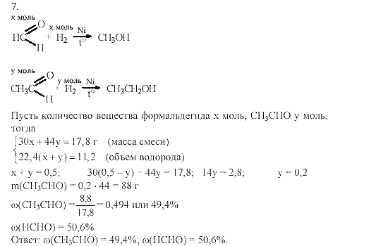
Подробный вариант решения из решебника (ГДЗ): Задание номер 7 (Тема 3. Тема III. Задачи повышенной сложности) по предмету Химия, за 10 класс, авторы учебника Радецкий А.М., Горшкова В.П., Кругликова Л.Н..
Работа 1:
1 2 3 4Работа 2:
1 2 3 4Работа 3:
1 2 3 4 5 6 7 8 9 10Работа 4:
1 2 3 4Работа 1:
1 2 3 4Работа 2:
1 2 3 4Работа 3:
1 2 3 4Дополнительные задания:
1 2 3 4 5 6 7 8 9 10Работа 1:
1 2 3 4Работа 2:
1 2 3 4Работа 3:
1 2 3 4Работа 4:
1 2 3 4Работа 5:
1 2 3 4Тема 3
Дополнительные задания: Работа 1: Работа 2: a: b: d: Работа 3: Работа 4: Задачи с производственным и межпредментым содержанием: Задачи повышенной сложности: Работа 1: Работа 2: Работа 3: Дополнительные задания: Работа 1: Работа 2: Работа 3: Дополнительные задания: Работа 1: Работа 2: Работа 3: Работа 4: Работа 5: Работа 6: Работа 7: Задачи: Работа 1: Дополнительные задания 1: Работа 2: Дополнительные задания 2: Работа 3: Работа 4: Работа 5 Комплект А Работа 5 Комплект B: Работа 6:Тема III
Тема IV
Тема V
Тема VI