
Авторы: Мордкович, Александрова
Мнемозина, 2013
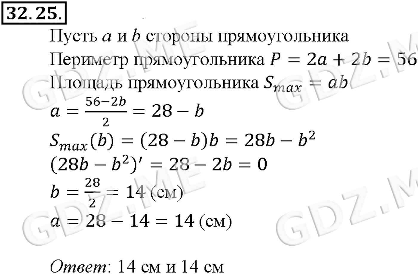
Подробный вариант решения из решебника (ГДЗ): Задание номер 32-25 (Глава 4 Преобразование тригонометрических выражений. Глава 5 Производная. §32. Применение производной для нахождения наибольших и наименьших значений величин) по предмету Алгебра, за 10 класс, авторы учебника Мордкович, Александрова.
§1. Определение числовой функции и способы ее задания
1-1_1 1-1_2 1-2 1-3 1-4 1-5 1-6_1 1-6_2 1-7_1 1-7_2 1-8_1 1-8_2 1-9_1 1-9_2 1-10_1 1-10_2 1-11_1 1-11_2 1-12_1 1-13_1 1-13_2 1-13_3 1-14_1 1-14_2 1-15_1 1-15_2 1-15_3 1-16_1 1-16_2 1-17 1-18 1-19§2. Свойства функций
2-1 2-2_1 2-2_2 2-3 2-4 2-5 2-6_1 2-7_1 2-7_2 2-8 2-9 2-10§3. Обратная функция
3-1 3-2_1 3-2_2 3-3_1 3-3_2 3-4_1 3-4_2 3-5_1 3-5_2§4. Числовая окружность
4-1 4-2 4-3 4-4 4-5 4-6 4-7 4-8 4-9 4-10§5. Числовая окружность на координатной плоскости
5-1_1 5-1_2 5-2_1 5-2_2 5-3 5-4_1 5-4_2 5-5_1 5-5_2 5-6 5-7 5-8 5-9 5-10_1 5-10_2§6. Синус и косинус. Тангенс и котангенс
6-1 6-2 6-3 6-4 6-5 6-6 6-7 6-8 6-9 6-10 6-11 6-12 6-13 6-14 6-15_1 6-15_2 6-16 6-18 6-19_1 6-19_2 6-19_3 6-19_4 6-20_1 6-20_2 6-21_1 6-21_2 6-22_1 6-22_2 6-23_1 6-23_2 6-24 6-25 6-26 6-27 6-28 6-29 6-30_1 6-30_2 6-31_1 6-31_2 6-32_1 6-32_2 6-32_3 6-33 6-34_1 6-34_2 6-35_1 6-35_2 6-36_1 6-36_2 6-37_1 6-37_2 6-37_3 6-38 6-39 6-40 6-41§7. Тригонометрические функции числового аргумента
7-1 7-2 7-3 7-4 7-5 7-6 7-7 7-8 7-9 7-10 7-11 7-12 7-13 7-14 7-15 7-16 7-17 7-18 7-19 7-20_1 7-20_2§8. Тригонометрические функции углового аргумента
8-1 8-2 8-3 8-4 8-5_1 8-5_2 8-6_1 8-6_2 8-6_3 8-7 8-8 8-9 8-10 8-11 8-12 8-13 8-14 8-15 8-16§9. Формулы приведения
9-1 9-2 9-3 9-4 9-5 9-6 9-7 9-8 9-9 9-10 9-11 9-12_1 9-12_2 9-12_3 9-12_4 9-13_1 9-13_2 9-14§10. Функция у = sin x, ее свойства и график
10-1 10-2 10-3 10-4 10-5 10-6 10-7 10-8 10-9 10-10 10-11_1 10-11_2 10-12 10-13 10-14 10-15 10-16 10-17 10-18§11. Функция у = cos x, ее свойства и график
11-1 11-2 11-3 11-4 11-5 11-6 11-7 11-8_1 11-8_2 11-9 11-10_1 11-10_2 11-11 11-12 11-13§12. Периодичность функций у = sin х, у = cos х
12-1 12-2 12-3 12-4 12-5 12-6 12-7 12-8§13. Преобразование графиков тригонометрических функций
13-1 13-2_1 13-2_2 13-3 13-4 13-5 13-6 13-7_1 13-7_2 13-8_1 13-8_2 13-9 13-10_1 13-10_2 13-11 13-12_1 13-12_2 13-13_1 13-13_2 13-14 13-15 13-16 13-17 13-18 13-19 13-20_1 13-20_2§14. Функции у = tg х, у = ctg x, их свойства и графики
14-1_1 14-1_2 14-2 14-3_1 14-3_2 14-4 14-5 14-6_1 14-7 14-8 14-9 14-10 14-11 14-12 14-13 14-14 14-15§15. Арккосинус. Решение уравнения cos t = a
15-1 15-2 15-3 15-4 15-5 15-6 15-7 15-8 15-9 15-10 15-11 15-12_1 15-12_2 15-13 15-14_1 15-15_1 15-15_2 15-15_3 15-16 15-17_1 15-17_2 15-17_3 15-18_1 15-18_2 15-19_1 15-19_2 15-19_3 15-20_1 15-20_2 15-20_3 15-21 15-22§16. Арксинус. Решение уравнения sin t = a
16-1 16-2 16-3 16-4 16-5 16-6 16-7 16-8 16-9_1 16-9_2 16-9_3 16-10_1 16-10_2 16-10_3 16-11 16-12 16-13_1 16-13_2 16-13_3 16-13_4 16-14 16-15_1 16-15_2 16-16_1 16-16_2 16-17_1 16-17_2 16-18_1 16-18_2 16-19§17. Арктангенс и арккотангенс. Решение уравнений tg х = a, ctg х = а
17-1 17-2 17-3 17-4 17-5 17-6 17-7 17-8 17-9_1 17-9_2 17-9_3 17-9_4 17-10_1 17-10_2§18. Тригонометрические уравнения
18-1_1 18-1_2 18-2_1 18-2_2 18-2_3 18-3_1 18-3_2 18-4 18-5_1 18-5_2 18-6_1 18-6_2 18-7_1 18-7_2 18-8_1 18-8_2 18-9_1 18-9_2 18-10 18-11 18-12_1 18-12_2 18-13_1 18-13_2 18-14 18-15_1 18-15_2 18-16 18-17_1 18-17_2 18-18 18-19_1 18-19_2 18-20 18-21_1 18-21_2 18-22_1 18-22_2 18-23 18-24_1 18-24_2 18-24_3 18-25_1 18-25_2 18-26_1 18-26_2 18-27_1 18-27_2 18-28 18-29 18-30 18-31 18-32 18-33 18-34§19. Синус и косинус суммы и разности аргументов
19-1 19-2 19-3 19-4 19-5 19-6 19-7 19-8 19-9 19-10 19-11 19-12 19-13 19-14 19-15 19-16 19-17 19-18 19-19 19-20 19-21 19-22 19-23 19-24_1 19-24_2 19-25_1 19-25_2 19-26_1 19-26_2 19-26_3§20. Тангенс суммы и разности аргументов
20-1 20-2 20-3 20-4 20-5 20-6 20-7 20-8 20-9 20-10 20-11 20-12 20-13 20-14 20-15 20-16§21. Формулы двойного аргумента
21-1 21-2 21-3 21-4 21-5 21-6 21-7 21-8 21-9 21-10 21-11 21-12 21-13 21-14 21-15 21-16 21-17 21-18 21-19 21-20 21-21 21-22 21-23 21-24 21-25_1 21-25_2 21-26 21-27 21-28_1 21-28_2 21-29_1 21-29_2 21-30 21-31 21-32 21-33 21-34 21-35 21-36 21-37 21-38§22. Преобразование сумм тригонометрических функций в произведения
22-1 22-2 22-3 22-4 22-5 22-6 22-7 22-8 22-9 22-10 22-11 22-12 22-13 22-14 22-15 22-16_1 22-16_2 22-17_1 22-17_2 22-18 22-19_1 22-19_2 22-20 22-21 22-22§23. Преобразование произведений тригонометрических функций в суммы
23-1 23-2 23-3 23-4 23-5 23-6 23-7 23-8 23-9 23-10_1 23-10_2 23-11 23-12 23-13§24. Предел последовательности
24-1 24-2 24-3 24-4 24-5 24-6 24-7 24-8 24-9 24-10 24-11 24-12_1 24-12_2 24-13_1 24-13_2 24-14_1 24-14_2 24-15_1 24-15_2 24-16_1 24-16_2 24-17_1 24-17_2 24-18 24-19 24-20 24-21 24-22§25. Сумма бесконечной геометрической прогрессии
25-1 25-2_1 25-2_2 25-3_1 25-3_2 25-4 25-5 25-6 25-7 25-8 25-9 25-10 25-11 25-12 25-13 25-14 25-15§26. Предел функции
26-1 26-2 26-3_1 26-3_2 26-4 26-5_1 26-5_2 26-6 26-7 26-8 26-9 26-10 26-11 26-12_1 26-12_2 26-13 26-14_1 26-14_2 26-15_1 26-15_2 26-16 26-17 26-18 26-19 26-20 26-21 26-22 26-23 26-24 26-25§27. Определение производной
27-1 27-2 27-3 27-4 27-5 27-6 27-7 27-8 27-9 27-10 27-11 27-12 27-13 27-14§28. Вычисление производных
28-1 28-2 28-3 28-4 28-5 28-6 28-7 28-8 28-9 28-10 28-11 28-12 28-13 28-14 28-15 28-16 28-17 28-18 28-19 28-20 28-21 28-22 28-23 28-24 28-25 28-26 28-27 28-28 28-29 28-30 28-31 28-32 28-33 28-34 28-35 28-36 28-37_1 28-37_2 28-38 28-39_1 28-39_2 28-40_1 28-40_2 28-41 28-42 28-43_1 28-43_2 28-44_1 28-44_2 28-45 28-46§29. Уравнение касательной к графику функции
29-1 29-2 29-3 29-4 29-5 29-6 29-7 29-8 29-9 29-10 29-11 29-12 29-13 29-14 29-15 29-16 29-17 29-18 29-19 29-20 29-21_1 29-21_2 29-22 29-23 29-24 29-25_1 29-25_2 29-26 29-27§30. Применение производной для исследования функций на монотонность и экстремумы
30-1 30-2 30-3 30-4 30-5 30-6 30-7 30-8_1 30-8_2 30-8_3 30-9 30-10 30-11 30-12_1 30-12_2 30-13_1 30-13_2 30-14_1 30-14_2 30-15_1 30-16_1 30-16_2 30-17 30-18 30-19 30-20 30-21 30-22_1 30-22_2 30-23_1 30-23_2 30-23_3 30-24 30-25 30-26 30-27 30-28 30-29 30-30 30-31 30-32§31. Построение графиков функций
31-1 31-2 31-3_1 31-3_2 31-3_3 31-3_4 31-4_1 31-4_2 31-4_3 31-4_4 31-5_1 31-5_2 31-5_3 31-5_4 31-6_1 31-6_2 31-6_3 31-6_4 31-7_1 31-7_2 31-7_3 31-7_4 31-8_1 31-8_2 31-8_3 31-8_4 31-9_1 31-9_2 31-9_3 31-9_4 31-10_1 31-10_2 31-11_1 31-11_2 31-12_1 31-12_2 31-13_1 31-13_2 31-14 31-15_1 31-15_2§32. Применение производной для нахождения наибольших и наименьших значений величин
32-1 32-2 32-3 32-4 32-5 32-6 32-7 32-8 32-9 32-10 32-11 32-12 32-13_1 32-13_2 32-14 32-15 32-16 32-17 32-18 32-19 32-20 32-21 32-22 32-23 32-24 32-25 32-26 32-27 32-28 32-29 32-30 32-31 32-32 32-33 32-34 32-35 32-36 32-37_1 32-37_2 32-38_1 32-38_2 32-38_3 32-38_4 32-38_5 32-39 32-40§33. Понятие корня n.й степени из действительного числа
33-1 33-2 33-3 33-4 33-5 33-6 33-7 33-8 33-9 33-10_1 33-10_2 33-11_1 33-11_2 33-12 33-13_1 33-13_2 33-14_1 33-14_2 33-15 33-16 33-17 33-18 33-19_1 33-19_2§34. Функции у = n/х, их свойства и графики
34-1_1 34-1_2 34-2_1 34-2_2 34-3_1 34-3_2 34-4_1 34-4_2 34-5_1 34-5_2 34-6 34-7 34-8_1 34-8_2 34-9_1 34-9_2 34-10_1 34-10_2 34-11 34-12 34-13 34-14 34-15 34-16 34-17 34-18 34-19 34-20 34-21 34-22§35. Свойства корня n.й степени
35-1 35-2 35-3 35-4 35-5 35-6 35-7 35-8 35-9 35-10 35-11 35-12 35-13 35-14 35-15_1 35-15_2 35-16_1 35-16_2 35-17 35-18 35-19 35-20 35-21 35-22 35-23 35-24 35-25 35-26 35-27 35-28 35-29 35-30_1 35-30_2§36. Преобразование выражений, содержащих радикалы
36-1 36-2 36-3 36-4 36-5 36-6 36-7 36-8 36-9 36-10 36-11_1 36-11_2 36-12 36-13 36-14 36-15 36-16 36-17 36-18 36-19 36-20 36-21 36-22_1 36-22_2 36-23_1 36-23_2 36-24 36-25 36-26 36-27 36-28 36-29 36-30 36-31§37. Обобщение понятия о показателе степени
37-1 37-2 37-3 37-4 37-5 37-6 37-7 37-8 37-9 37-10 37-11 37-12 37-13 37-14_1 37-14_2 37-14_3 37-15 37-16 37-17 37-18 37-19 37-20 37-21 37-22 37-23 37-24 37-25 37-26 37-27 37-28 37-29 37-30 37-31 37-32 37-33§38. Степенные функции, их свойства и графики
38-1_1 38-1_2 38-2_1 38-2_2 38-3_1 38-3_2 38-4 38-5 38-6 38-7 38-8 38-9 38-10 38-11 38-12_1 38-13_1 38-13_2 38-14_1 38-14_2 38-15_1 38-15_2 38-16_1 38-16_2 38-17 38-18 38-19 38-20 38-21 38-22 38-23 38-24 38-25 38-26 38-27 38-28 38-29 38-30 38-31_1 38-31_2 38-32 38-33_1 38-34_1 38-34_2 38-35 38-36_1 38-36_2 38-37_1 38-37_2 38-38 38-39_1 38-39_2§39. Показательная функция, ее свойства и график
39-1 39-2 39-3 39-4 39-5 39-6 39-7 39-8 39-9 39-10 39-11 39-12 39-13 39-14 39-15 39-16_1 39-16_2 39-17 39-18 39-19 39-20 39-21 39-22_1 39-22_2 39-23_1 39-23_2 39-24 39-25 39-26 39-27 39-28 39-29_1 39-29_2 39-30_1 39-30_2 39-31_1 39-31_2 39-32_1 39-32_2 39-33_1 39-33_2 39-34_1 39-34_2 39-35_1 39-35_2 39-36 39-37 39-38 39-39 39-40_1 39-40_2 39-41_1 39-41_2 39-42§40. Показательные уравнения и неравенства
40-1 40-2_1 40-2_2 40-3_1 40-3_2 40-4_1 40-4_2 40-5_1 40-5_2 40-6_1 40-6_2 40-6_3 40-7_1 40-7_2 40-8_1 40-8_2 40-9 40-10_1 40-10_2 40-11_1 40-11_2 40-12_1 40-12_2 40-12_3 40-13_1 40-13_2 40-13_3 40-14_1 40-14_2 40-14_3 40-15_1 40-15_2 40-15_3 40-16_1 40-16_2 40-16_3 40-17_1 40-17_2 40-17_3 40-18 40-19_1 40-19_2 40-19_3 40-19_4 40-20 40-21_1 40-21_2 40-22_1 40-22_2 40-23_1 40-23_2 40-24_1 40-24_2 40-25_1 40-25_2 40-26_1 40-26_2 40-26_3 40-27_1 40-27_2 40-27_3 40-28 40-29 40-30_1 40-30_2 40-31_1 40-31_2 40-32_1 40-32_2 40-33_1 40-33_2 40-34_1 40-34_2 40-34_3 40-35_1 40-35_2 40-36_1 40-36_2 40-36_3 40-37_1 40-37_2 40-38_1 40-38_2 40-39_1 40-39_2 40-39_3 40-40_1 40-40_2 40-41_1 40-41_2 40-42_1 40-42_2 40-42_3 40-43_1 40-43_2 40-44 40-45_1 40-45_2 40-46_1 40-46_2 40-47 40-48 40-49_1 40-49_2 40-50_1 40-50_2§41. Понятие логарифма
41-1 41-2 41-3 41-4 41-5 41-6 4-16_1 4-16_2 41-7 4-17_1 4-17_2 41-8 4-18_1 4-18_2 41-9 41-10 41-11 41-12 41-13 41-14_1 41-14_2 41-14_3 41-15 41-16_1 41-16_2 41-17_1 41-17_2 41-17_3 41-18_1 41-18_2 41-19_1 41-19_2§42. Функция у = log a x, ее свойства и график
42-1 42-2_1 42-2_2 42-3 42-4 42-5 42-6_1 42-6_2 42-7 42-8 42-9 42-10 42-11_1 42-11_2 42-12_1 42-12_2 42-13 42-14_1 42-14_2 42-15_1 42-15_2 42-16_1 42-16_2 42-17_1 42-17_2 42-18_1 42-18_2 42-19_1 42-19_2 42-20_1 42-20_2 42-21 42-22_1 42-23 42-24_1 42-24_2 42-25§43. Свойства логарифмов
43-1 43-2 43-3 43-4 43-5 43-6 43-7 43-8 43-9 43-10 43-11 43-12 43-13 43-14 43-15 43-16 43-17 43-18 43-19 43-20 43-21 43-22 43-23 43-24 43-25 43-26_1 43-26_2 43-27_1 43-27_2 43-28_1 43-28_2 43-29_1 43-29_2 43-30 43-31 43-32 43-33 43-34 43-35_1 43-35_2 43-36_1 43-37_1 43-37_2 43-37_3§44. Логарифмические уравнения
44-1 44-2 44-3 44-4 44-5 44-6 44-7 44-8_1 44-8_2 44-9 44-10 44-11_1 44-11_2 44-12 44-13 44-14 44-15 44-16 44-17 44-18 44-19 44-20 44-21 44-22§45. Логарифмические неравенства
45-1 45-2 45-3 45-4 45-5 45-6 45-7 45-8 45-9 45-10_1 45-10_2 45-11 45-12 45-13 45-14 45-15 45-16 45-17 45-18§46. Переход к новому основанию логарифма
46-1 46-2 46-3 46-4 46-5 46-6 46-7 46-8 46-9 46-10 46-11 46-12 46-13 46-14 46-15_1 46-15_2 46-16§47. Дифференцирование показательной и логарифмической функций
47-1 47-2 47-3 47-4 47-5 47-6 47-7_1 47-7_2 47-8 47-9_1 47-9_2 47-10_1 47-10_2 47-11_1 47-11_2 47-11_3 47-12 47-13 47-14 47-15 47-16 47-17 47-18_1 47-18_2 47-19_1 47-19_2 47-20_1 47-20_2 47-21 47-22_1 47-22_2 47-23 47-24 47-25 47-26 47-27 47-28_1 47-28_2§48. Первообразная
48-1 48-2 48-3 48-4 48-5 48-6 48-7 48-8 48-9 48-10 48-11 48-12 48-13 48-14 48-15 48-16 48-17 48-18 48-19 48-20 48-21 48-22§49. Определенный интеграл
49-1 49-2 49-3 49-4 49-5 49-6 49-7 49-8 49-9 49-10 49-11_1 49-11_2 49-11_3 49-12 49-13 49-14_1 49-14_2 49-15 49-16_1 49-16_2 49-17_1 49-17_2 49-18_1 49-18_2 49-19_1 49-20_1 49-20_2 49-21_1 49-21_2 49-22 49-23_1 49-23_2 49-24_1 49-24_2 49-25_1 49-25_2 49-26 49-27_1 49-27_2 49-28 49-29 49-30_1 49-30_2 49-31 49-32_1 49-32_2 49-33 49-34_1 49-34_2§50. Статистическая обработка данных
50-1 50-2 50-3 50-4 50-5 50-6_1 50-6_2 50-7 50-8 50-9 50-10 50-11_1 50-11_2§51. Простейшие вероятностные задачи
51-1 51-2 51-3 51-4 51-5 51-6 51-7 51-8 51-9 51-10 51-11 51-12§52. Сочетания и размещения
52-1 52-2 52-3 52-4_1 52-4_2 52-5 52-6 52-7 52-8 52-9 52-10 52-11 52-12_1 52-12_2 52-13 52-14 52-15 52-16 52-17 52-18 52-19 52-20§53. Формула бинома Ньютона
53-1 53-2 53-3 53-4 53-5 53-6 53-7§54. Случайные события и их вероятности
54-1 54-2 54-3 54-4 54-5 54-6 54-7 54-8 54-9 54-10 54-11 54-12 54-13 54-14_1 54-14_2 54-15 54-16 54-17 54-18 54-19 54-20 54-21 54-22 54-23 54-24_1 54-24_2 54-25_1 54-25_2§55. Равносильность уравнений
55-1 55-2 55-3 55-4 55-5 55-6 55-7 55-8 55-9 55-10 55-11 55-12§56. Общие методы решения уравнений
56-1 56-2 56-3 56-4 56-5 56-6 56-7 56-8_1 56-8_2 56-9 56-10 56-11 56-12 56-13 56-14 56-15 56-16 56-17 56-18 56-19 56-20 56-21 56-22 56-23 56-24 56-25 56-26 56-27 56-28 56-29 56-30 56-31 56-32 56-33 56-34 56-35 56-36 56-37 56-38_1 56-38_2 56-39 56-40 56-41_1 56-41_2 56-42_1 56-42_2§57. Решение неравенств с одной переменной
57-1 57-2 57-3 57-4 57-5 57-6 57-7 57-8 57-9 57-10 57-11 57-12 57-13 57-14 57-15 57-16 57-17 57-18 57-19 57-20 57-21 57-22 57-23 57-24 57-25 57-26_1 57-26_2 57-27 57-28 57-29 57-30 57-31 57-32 57-33_1 57-33_2§58. Уравнения и неравенства с двумя переменными
58-1_1 58-1_2 58-2_1 58-2_2 58-3_1 58-3_2 58-4_1 58-4_2 58-5_1 58-5_2 58-6 58-7 58-8_1 58-8_2 58-9_1 58-9_2 58-10 58-11 58-12_1 58-12_2 58-13 58-14_1 58-14_2 58-15_1 58-15_2 58-16_1 58-16_2 58-17_1 58-18_1 58-19_1 58-19_2 58-20_1 58-20_2 58-21 58-22 58-23 58-24_1 58-24_2§59. Системы уравнений
59-1_1 59-1_2 59-2 59-3 59-4 59-5 59-6 59-7 59-8_1 59-8_2 59-9 59-10 59-11 59-12 59-13 59-14 59-15 59-16_1 59-16_2 59-17_1 59-17_2 59-18_1 59-18_2 59-19 59-20 59-21 59-22_1 59-22_2 59-23 59-24 59-25 59-26 59-27§60. Задачи с параметрами
60-1 60-2 60-3 60-4 60-5 60-6 60-7 60-8 60-9_1 60-9_2 60-10 60-11 60-12 60-13 60-14 60-15 60-16 60-17 60-18 60-19_1 60-19_2